近日,18porn
严群教授团队在Water Research期刊上发表了题为“Magnetite-Mediated Shifts in Denitrifying Consortia in Bioelectrochemical System: Insights into Species Selection and Metabolic Dynamics”的研究论文(DOI:10.1016/j.watres.2024.122132)。该研究显示,磁铁矿对生物燃料电池阴极反硝化群落的影响主要来自于其本体,并且磁铁矿中Fe(II)与Fe(III)两种价态的比例会对优势物种(尤其是Geobacter anodireducens)的代谢潜力产生不同影响。对整个群落来说,磁铁矿促进了执行下游脱氮过程物种的种间合作,缓解了亚硝酸盐的积累并增强了群落耐硝酸盐冲击负荷的能力。
磁铁矿作为导电材料因其生物相容性和易于合成而在生物系统中受到青睐,同时在增强直接电子转移和充当电子穿梭体方面特别有效,从而可以促进种间电子传递过程。由于脱氮过程是由多种微生物之间协调完成,磁铁矿的引入可能会引起微生物群落结构和代谢相互作用的改变。鉴于此,深入研究优势物种的氮代谢潜力以及不同表型反硝化菌之间种间关系的改变将具有非常重要的意义。分别经过氧化和还原处理的磁铁矿的研究探讨了不同铁价态的主要贡献,并基于以基因组为中心的宏基因组分析,阐明了磁铁矿对优势物种的选择性以及Geobacter sp.的代谢活性的影响。
Fig. 1. Concentration changes of nitrate (a) and nitrite (b), fitted Michaelis-Menten equation (c). CV curves (d), Tafel plots (e), and Nyquist diagrams from EIS (f) in Control and R-mt groups.
图1a和1b:磁铁矿的加入促进了生物群落的反硝化效果,通过设置非生物阴极进行对比发现,对脱氮效果的提升主要是因为生物因素而非非生物因素;
图1c:将不同浓度的硝酸盐作为底物观察去除速率的变化,并采用米氏方程进行拟合,可以发现磁铁矿的添加增加了群落的耐硝酸盐冲击负荷
图1d-f:增加磁铁矿后生物燃料电池阴极电化学性能得到提升。
Fig. 2. Nitrate degradation under different magnetite addition positions (a). XPS spectra of magnetite particles before (b) and after (c) reaction. Proportions of Fe(II) and Fe(III) (d), as well as differential nitrogen concentration changes with nitrate (e) and nitrite (f) as original nitrogen sources, respectively.
图2a:将磁铁矿投加在生物阴极与底物污泥中,观察到直接投加在生物阴极有更好的去除效果,表明磁铁矿本身而非在阴极电解液中电离的离子等物质是主要影响因素;
图2b-c:确定了投加位置为电极后,将反应前后的磁铁矿进行XPS测试,观察表面Fe(II)和Fe(III)组成,发现反应后Fe(III)占比上升,表明磁铁矿本体对脱氮效果的影响可能来自于表面Fe(II)/Fe(III)
图2d-f:进一步通过氧化和还原处理得到了不同Fe(II)/Fe(III)的磁铁矿,并观察了三者的脱氮效果区别。
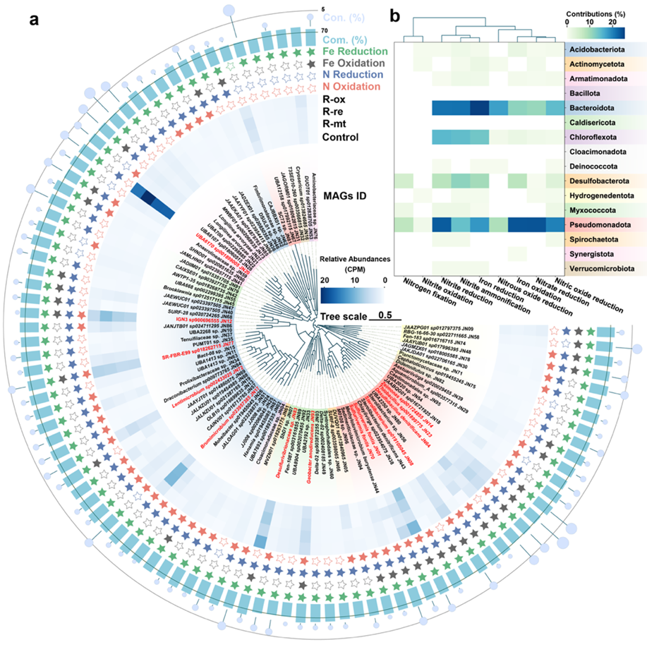
Fig. 3. Phylogenetic tree of MAGs (a) and phylum-level contributions to Fe and N metabolism (b).
图3a:对宏基因组分箱结果根据完整性和污染度进行过滤,将筛选后的MAGs体内的铁和氮氧化还原相关途径进行统计
图3b:以门为分类单元观察了群落对于铁和氮代谢途径的贡献,以及不同代谢途径之间的相关性。
Fig. 4. The intracellular electron transfer pathways and the abundance of associated genes in G. anodireducens JN93 and S. fontis JN01.
选取了两个物种(G. anodireducens JN93和S. fontis JN01)对其体内的铁代谢、氮代谢和体内电子呼吸链相关基因,将加入三种磁铁矿的组中基因的丰度于对照组进行对比。选取这两个物种的原因是:S. fontis JN01体内具备全部的氮代谢途径,G. anodireducens JN93是典型的电活性细菌。
Fig. 6. Potential interactions among the top seven most abundant species in each group (a) and their contributions to different nitrogen metabolic processes (b).
图6:对优势物种体内的氮代谢途径进行注释,并计算了不同MAGs在四个组中对氮代谢过程的贡献度。
磁铁矿通过减少硝酸盐去除所需时间和生物阴极的电荷转移电阻,显著提高了反硝化效率。Fe(II)比例升高(53.16%)似乎与EPS的电子交换能力和微生物代谢活性的增强有关。宏基因组分析表明,磁铁矿不仅促进了电子转移,而且通过富集氮代谢相关基因,积极塑造了关键物种的代谢特征。此外,磁铁矿缓解了微生物对氮物种的竞争,促进了优势物种之间的合作关系从而更合理利用下游氮物种,提高了硝酸盐去除过程中的电子利用效率。

磁铁矿的加入对生物燃料电池阴极性能的影响

磁铁矿自身是促进脱氮效果的主要原因

群落整体的铁和氮代谢能力

关键物种的代谢潜力变化

优势物种对氮代谢途径的贡献变化
//www.sciencedirect.com/science/article/abs/pii/S0043135424010315